发表时间:2023-06-09 点击次数:
一、项目信息
项目名称:2023年离退休教职工节日慰问物资项目
采购单位:金沙js93252
预算:31.02万元
二、采购需求

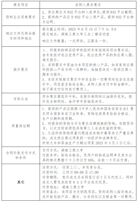
三、商务要求

四、其它要求
1、投标人在投标文件中明确提供拟任本项目的项目负责人:(1)提供法定代表人授权的项目负责人委托书;(2)提供法定代表人、项目负责人身份证复印件;(3)提供在投标截止时间前在投标单位为其缴纳近3个月(2023年1月以来)的社保证明。以上均需加盖单位公章。
2、投标人中标后不得变更项目负责人、项目负责人不得再行委托第三人、项目负责人须实际全职在岗履责等,否则投标人承担违约责任(如经济处罚、停工整改、中止合同履行、上报相关省级行政主管部门)等。
3、请根据采购文件(附件1),在确认能全部满足采购需求前提下,进行合理报价。响应文件分为二部分,商务技术部分和报价部分均需单独密封;首先递交商务技术部分和样品,由专家进行审核,符合采购要求的公司再递交报价部分,报价最低者为中标单位。递交商务技术部分和样品时,需另附法定代表人授权项目负责人委托书。
4、先签订合同后送货。