金沙js93252
金沙js93252
首页
|
English Version
|
无障碍浏览
×
搜索过于频繁,请输入验证码
确定
网站首页
学校概况
学校简介
现任领导
两院院士
历史沿革
校园风光
学校标识
3D校园
机构设置
党政管理
群团组织
教辅直属
教学院部
科研平台
师资队伍
师资概况
导师资源
外籍教师
人才培养
本科生培养
研究生培养
留学生
继续教育
课程中心
国际交流
科学研究
重点学科
研究机构
科研管理
学报
学术会议
讲座预告
招生就业
本科生
研究生
留学生
继续教育
就业指导
国际交流
国际交流
合作办学
校友会
中心概况
校园公告
+
招聘信息
招标信息
通知公告
招标信息
首页
>
校园公告
>
招标信息
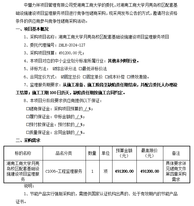
金沙js93252月亮岛校区配套基础设施建设项目监理服务项目竞争性磋商邀请公告
发表时间:
2024-11-21
点击次数:
快速通道
站点地图
办公系统
校园邮
教务管理
创新创业
事务大厅
3D校园
科研管理
学术期刊
校历
快速导航
--校内链接--
前沿交叉学院
管理科学与工程学院
人工智能与先进计算学院
智能机器人学院
新能源与新材料学院
智慧生物医学工程学院
微电子与物理学院
数字媒体工程与人文学院
计算机学院
湘江卓越工程师学院
智能工程与智能制造学院
资源环境学院
数学与统计学院
经济与贸易学院
财政金融学院
工商管理学院
数智创新创业学院
会计学院
公共管理与人文地理学院
国际商学院
法学院
马克思主义学院
外国语学院
设计艺术学院
音乐学院
体育与健康学院
--友情链接--
中国大学生在线网
易班网
湖南教育政务网
中国教育部
中国教育和科研计算机网
CERNIC网络信息中心